一文速览如何获取 TraitSniper 社交游戏 NFT 空投
作者:TraitSniper
Blur空投引发了NFT交易市场龙头之争 ,空投成为了最火的关键词。
最近一个靠谱的零撸项目分享给大家,是由TraitSniper发行的社交游戏,北京时间3月10日18:00快照将开启大规模NFT空投,还给出了发币预期。
TraitSniper作为一款早期且十分好用的NFT工具,有10w多插件用户,200万月活,支持了价值10万ETH的NFT交易额。这次也是瞄准了游戏和社交赛道,创新性地把这两个结合起来,突破了工具发展的瓶颈,也能回馈现有用户。
Social to Earn主要路径分为2条:1)项目方付费定制专属的社交推广活动;2)就是用户通过社交行为(合作项目方定制的推广活动)免费铸造、养成NFT,NFT产出资源,可以兑换代币。逻辑很简单,但很巧妙地把现有的用户规模利用起来,又直击目前很多项目方获取用户的痛点,模式上是可行的,这就值得我们去撸。

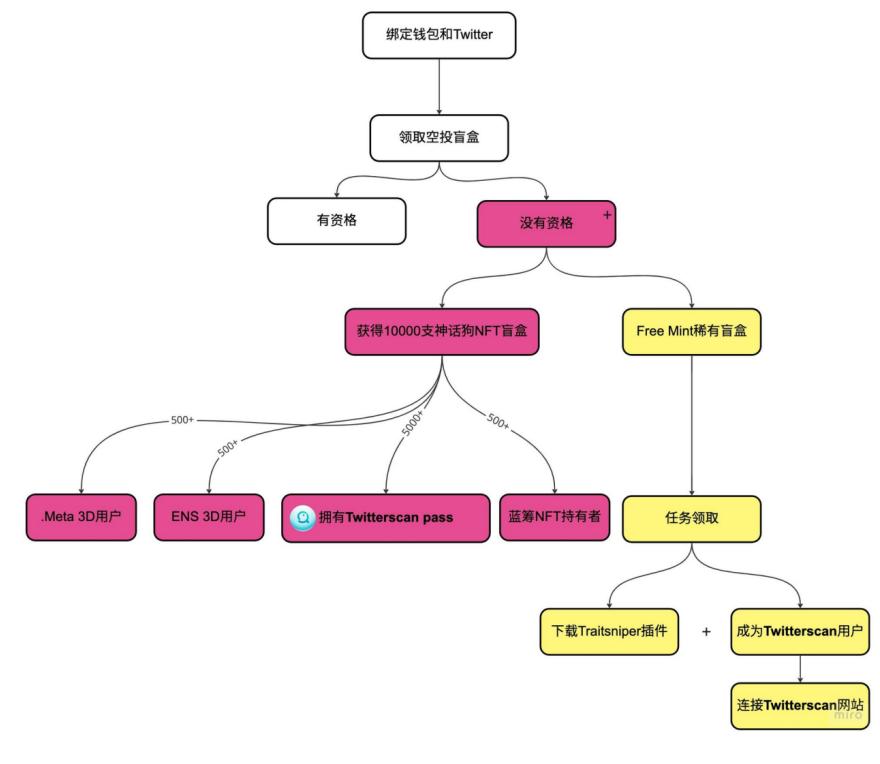
我们都知道之前Blur空投的造富效应,以TraitSniper现有用户规模和市场影响力,也非常值得期待。这次共11w个盲盒,全部是免费mint。分为两期,其中第一期是1w神话狗NFT空投,第二期是10w其他动物的稀有NFT免费mint,第一期快照结束即开启第二期,区别是神话狗NFT无生命周期。
TwitterScan因为是首个合作项目,TwitterScan Pass持有者能拿到至少5000个神话狗NFT盲盒。稀有NFT除了分配给Trait Sniper Pass holder,剩下的96667个需要用户做任务先到先得。

从生命设定和数量上看无疑神话狗NFT是最有价值的核心资产。再加上NFT可产出代币的逻辑,持有神话狗NFT就能源源不断获得代币。从概率和性价比来看,倒不如选择TwitterScan Pass,只要持有TwitterScan Pass就有至少50%的机会拿到TraitSniper的核心NFT资产。截至写稿时间,TwitterScan Pass地板价0.15e,只有5%在售,处于十分惜售状态,要买的得趁早了。

代币模型这一块是非常web3的fair launch,100%从游戏内产出,无预售,不会有来自vc的抛压。解锁机制也很创新,靠项目收入解锁,也就是用户social行为越活跃,合作项目方付费意愿越强,收入越多,代币解锁越快。比较符合社区驱动、社区共享生态收益的理念。

另外很重要的一点是,所有项目收入全部进入国库,虽然目前还没公布国库如何使用,但以圈内共识,大概率还是继续回馈生态。那么如何回馈生态?一般都是给NFT和代币托底,而代币只能由NFT产出。说到这里大家应该都懂了,NFT是核心资产,也是获得代币的唯一途径,还可能有分红权。
从路线图来看,先把收入锁到国库、再到TSG兑换、上所,整体路线比较清晰和透明,但时间还不确定,估计也是要看项目发展情况而定。

但无论如何,这次免费获得NFT+代币+未来分红权的机会不容错过。对应本次空投,神话狗NFT则代表源源不断的代币收益预期以及潜在分红,而稀有NFT则代表有限时段内的代币收益预期及潜在分红。神话狗NFT是目前看来的核心资产,从这个角度来看,本次空投赋能最大的无疑是TwitterScan Pass持有者。
下一期出零撸教程,敬请期待。
项目相关链接:
TraitSniperGame(Free Mint官网)













