扫码下载
BTC $78,599.94 +4.00%
ETH $2,398.21 +3.57%
BNB $642.54 +2.09%
XRP $1.44 +1.19%
SOL $87.44 +2.68%
TRX $0.3294 -1.66%
DOGE $0.0965 +2.04%
ADA $0.2515 +1.49%
BCH $463.31 +3.99%
LINK $9.40 +0.31%
HYPE $41.20 +4.77%
AAVE $94.99 +4.21%
SUI $0.9561 +1.82%
XLM $0.1784 +0.79%
ZEC $319.48 +2.49%
BTC $78,599.94 +4.00%
ETH $2,398.21 +3.57%
BNB $642.54 +2.09%
XRP $1.44 +1.19%
SOL $87.44 +2.68%
TRX $0.3294 -1.66%
DOGE $0.0965 +2.04%
ADA $0.2515 +1.49%
BCH $463.31 +3.99%
LINK $9.40 +0.31%
HYPE $41.20 +4.77%
AAVE $94.99 +4.21%
SUI $0.9561 +1.82%
XLM $0.1784 +0.79%
ZEC $319.48 +2.49%

NFT 新骗局:能上 OpenSea 榜单的「NFT貔貅盘」

Summary: 只需要在OpenSea缴纳2.5%的「广告费」,新型NFT诈骗就可能让你损失掉全部身家。
BlockBeats
2022-08-03 18:58:24
收藏
只需要在OpenSea缴纳2.5%的「广告费」,新型NFT诈骗就可能让你损失掉全部身家。

撰文:0xLaughing,律动 BlockBeats  

 

image

自 Luna 暴雷引发连锁反应,整个加密市场暴跌,NFT 市场也一夜进入寒冬。据报道,8 月 1 日 Dune Analytics 数据显示,OpenSea 的 7 月交易量仅为 5.28 亿美元,相比 2022 年 1 月的历史最高值(48.57 亿美元)下跌 89.12%,创一年以来新低。

在当下的熊市里,一方面 NFT 投资者要忍受此前下跌造成的资产大规模缩水的事实,另一方面层出不穷的诈骗项目也让他们防不胜防。

然而,NFT 市场的不景气和交易量持续走低,不法分子通过刷量来「打榜」,以极低的成本快速登上 NFT 交易平台的交易量排行榜,这让 OpenSea 等 NFT 交易平台正在成为滋生新型 NFT 诈骗项目的温床

 

诈骗流程详解

 

本节将通过最近流行的新型 NFT 诈骗项目之一 Geometric birds 的诈骗流程,拆解它如何一步一步引诱 NFT 投资者上钩的。

制造假象

imageGeometric birds 在Uniq.cx上 24 小时交易量排名第 6

如果你在周二打开 OpenSea 主页,很容易就会注意到在其 24 小时交易量排行榜上有一个名为 Geometric birds的项目位居前列(现已被 OpenSea 下架)。

image

OpenSea 上关于这个项目的简介

 

当你点进这个项目主页仔细浏览,会发现它其实是一个以 Moonbirds 为原型进行二次创作的一个 NFT 仿盘项目,总量 1.5k,共有 576 个持有者,人均持有 2.6 个,这个比例偏高但也还算正常,总交易量在 24 小时里达到了 323E,地板价最高曾达到过 1.3E,后来维持在 1E 左右。

短短上线 1 天时间,就能把地板价维持在 1E 的高价,你开始思考这会不会是下一个蓝筹项目,于是打开 Twitter 开始搜索关于它更多的信息,殊不知你正在吃下它的幕后黑手丢下的第一块「含毒面包屑」,诈骗引诱才刚刚开始。

image

image

image

Geometric birds 官推呈现的信息

 

根据 Geometric birds 官推的描述:这个 NFT 项目由一个 John Wilson Clinton 工作室发起,John Wilson Clinton 是匈牙利当代著名的几何立体抽象画家,他使用几何元素创作了一系列独特的艺术作品,其中他的画作《匈牙利公主》在佳士得秋季拍卖会上以 400 万欧元成交。另外,8 月 12 日在匈牙利国家美术馆 B 馆会有他的专场艺术展览。

在你浏览过它的官推和 OpenSea 后,你可能会对这个项目有了一个大致的画像:它是由匈牙利著名的艺术家创作,这位艺术家甚至在国家级的美术馆有个人专场艺术展览,同时它的 NFT 市场价格表现不凡,1.5k 的总量证明了它的稀缺,1E 的地板价代表了市场对其价值的认可。

imageGeometric birds 在一天内的价格点图

 

于是你心动了,认定这是一个尚未被各大 Alpha 群组发掘的「潜力股」,可能你会在随后的上涨趋势中看涨而追高,或是在下跌中因「抄到了底」而沾沾自喜。总之,你一旦购买,那就彻底中了这个「NFT 貔貅盘」的圈套。

image

有人发布推文称购买 Geometric birds 后无法出售

在随后,当你想要挂单交易时,发现它并没有买盘,甚至有人在 Twitter 上发文称它挂单的这个 NFT 被转移了。这时你恍然大悟,原来地板价维持在 1E 是因为那些挂单在 1E 以下的 NFT 都被转移了。

image

现在 Geometric birds 在 OpenSea 上的页面已经显示 404

终于在近 24 小时后,Geometric birds 在 OpenSea 被下架,其官推也再没有任何新的动态。

 

真相:通过刷量交易「打榜」

 

实际上,Geometric birds 的幕后黑手是通过刷量交易来实现登上 OpenSea 交易榜来行骗的。

 

什么是刷量/清洗交易(wash trading)?

根据 Investopedia 的定义,传统上清洗交易是交易者买卖证券的过程,向市场提供误导性信息来获利。

对于 NFT 的刷量是为了让一个 NFT 看起来比实际更有价值,方法可以是将同一个 NFT 在两个或多个钱包内以高价反复倒卖,最终达到使整个 NFT 项目的地板价、交易量上升的目的,营造了一种「虚假繁荣」的景象。而由于以太坊地址的匿名性,多个参与刷量的钱包账户往往隶属于同一个实体。

 

Geometric birds 的刷量交易

 

image

 

与 Geometric birds 相关的地址的交易图谱(图中显示地址并不完全)

通过部署 Geometric birds 的智能合约的钱包地址(以下称地址 D)追根溯源,可以直观地看到这些地址之间有着千丝万缕的联系。

转账给地址 D 的母地址像是一个中间节点,在这期间曾归集过来自多个钱包的转账,也曾向其他多个地址进行分发转账,同时还有一笔来自 Tornado 混币器的转账来源。

image

Geometric birds 最高交易单价 28E(图源:NFTGo)

 

正是以上这些地址之间来回对 Geometric birds NFT 进行交易,使得这个 NFT 系列在不到 24 小时里交易量超过了 300E,最高交易单价 28E,此外还有多笔以极高价格成交的大额交易。

最终,以 Geometric birds 在 OpenSea 上约 320E 的总交易量和 2.5% 的交易手续计算,这次诈骗的成本约为 8E(不包含 Gas Fee),即只要有 8 位受害者以 1E 地板价购买了他们的 NFT 就能收回成本,具体受害者数量目前尚且不得而知。

或者说,Geometric birds 这个「NFT 貔貅盘」仅仅只交付了 8E 的手续费,就登上了 OpenSea 这个最大的 NFT 交易市场的广告牌

怎样才能不被刷量的「NFT 貔貅盘」所骗?

1. 充分调研

以 Geometric birds 为例,实际上它的官方推特中的艺术家 John Wilson Clinton 是虚构的,只需要搜索一下就会发现互联网上并没有这个「著名艺术家」的任何信息,关于他的艺术展的信息也是检索不到的。

2. 去查看那些进行大额交易的钱包是否真实

以 Geometric birds 为例,它的钱包是在上个月刚刚创建的,交易记录寥寥无几,刚刚创建的钱包就对一个新的项目花大手笔,可能就要引起警惕了。

3. 检查合约代码

以 Geometric birds 为例,受害者发文称在将 NFT 挂单后,这个被挂单的 NFT 就被转移到其他钱包去了。实际上,Geometric birds 在合约代码中设置了 Batch Burn 函数,它将会授权转移 NFT,以此来达到 NFT 的地板价不会被其他持有者拉低的目的。因此可以在交易 NFT 前花时间提前检查一下它的合约代码,以防踩坑。

 

争议:NFT 交易平台去中心化程度

 

一方面,一直以来 OpenSea 因为「封禁部分国家访问」和「封禁被盗 NFT 交易」等事件为人所诟病,很多人认为 OpenSea 的中心化程度太高,违背了 Web3 的去中心化精神。

另一方,对于类似此次「NFT 貔貅盘」的事件,人们又希望 OpenSea 能够有更多的实际行动,及时下架这些 NFT 防止更多人被骗。

image

image

多个 Twitter KOL 账户也曾「宣传」Geometric birds

在这起事件中,我们从道德上谴责实施诈骗的幕后黑手,教育上当受骗的受害者不够小心谨慎,而对于 OpenSea 等交易平台和 KOL 们,诚然它们按照交易量来如实报道和排名无可厚非,但对于潜在的诈骗项目筛选是否也应该是它们的职责所在呢?

 

结语

 

image

知名蓝筹其实都存在刷量交易的情况(图源:Dune @21shares

 

事实上,根据Dune 的数据的数据显示,NFT 项目普遍存在刷量交易的现象,众多知名蓝筹如 CryptoPunks、BAYC 等等都是刷量交易的重灾区。

数据分析公司 bitsCrunch 的 CEO 在接受访谈时也坦言:超过 33% 的 NFT 交易量都是刷量交易

由此可见,刷量交易已经成为了 NFT 市场一个不可忽视的问题。

image

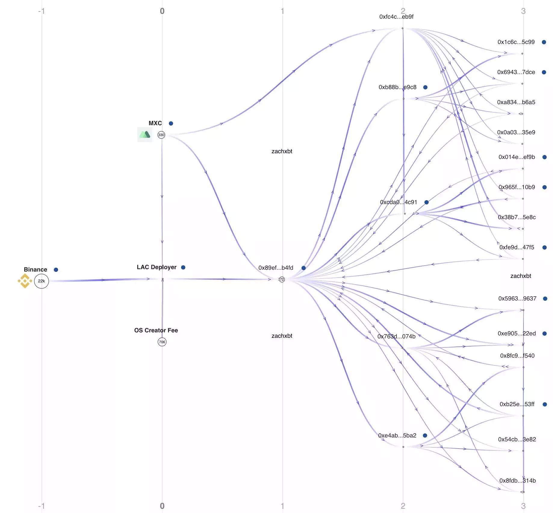
Lady Ape Club 的交易图谱

 

而最近 NFT 市场交易量持续低迷,这使得「NFT 貔貅盘」们进行刷量「打榜」的成本较低,因此有多起类似的诈骗事件发生。例如曾在 OpenSea 日交易榜冲进前五的 Lady Ape Club 也被知名 KOL ZashXBT 质疑是刷量的「NFT 貔貅盘」。

那么,「NFT 貔貅盘」登上广告牌,OpenSea 是帮凶吗?

关联标签
warnning 风险提示
app_icon
ChainCatcher 与创新者共建Web3世界