扫码下载
BTC $79,188.53 +4.70%
ETH $2,408.48 +4.69%
BNB $649.00 +2.90%
XRP $1.46 +1.73%
SOL $88.35 +3.03%
TRX $0.3291 -0.68%
DOGE $0.0975 +3.12%
ADA $0.2554 +2.94%
BCH $464.66 +4.40%
LINK $9.49 +1.10%
HYPE $40.93 +2.54%
AAVE $94.23 +2.30%
SUI $0.9703 +2.91%
XLM $0.1812 +2.44%
ZEC $323.74 +1.29%
BTC $79,188.53 +4.70%
ETH $2,408.48 +4.69%
BNB $649.00 +2.90%
XRP $1.46 +1.73%
SOL $88.35 +3.03%
TRX $0.3291 -0.68%
DOGE $0.0975 +3.12%
ADA $0.2554 +2.94%
BCH $464.66 +4.40%
LINK $9.49 +1.10%
HYPE $40.93 +2.54%
AAVE $94.23 +2.30%
SUI $0.9703 +2.91%
XLM $0.1812 +2.44%
ZEC $323.74 +1.29%

TokenInsight:Tezos 生态研究报告

Summary: 目前 Tezos 网络上有 100 余个去中心化应用,主要聚焦于 DeFi、NFT 赛道,其中 NFT 交易平台的交易量以及用户量表现较好。
TokenInsight
2022-02-17 16:26:00
收藏
目前 Tezos 网络上有 100 余个去中心化应用,主要聚焦于 DeFi、NFT 赛道,其中 NFT 交易平台的交易量以及用户量表现较好。

来源:TokenInsight Research

 

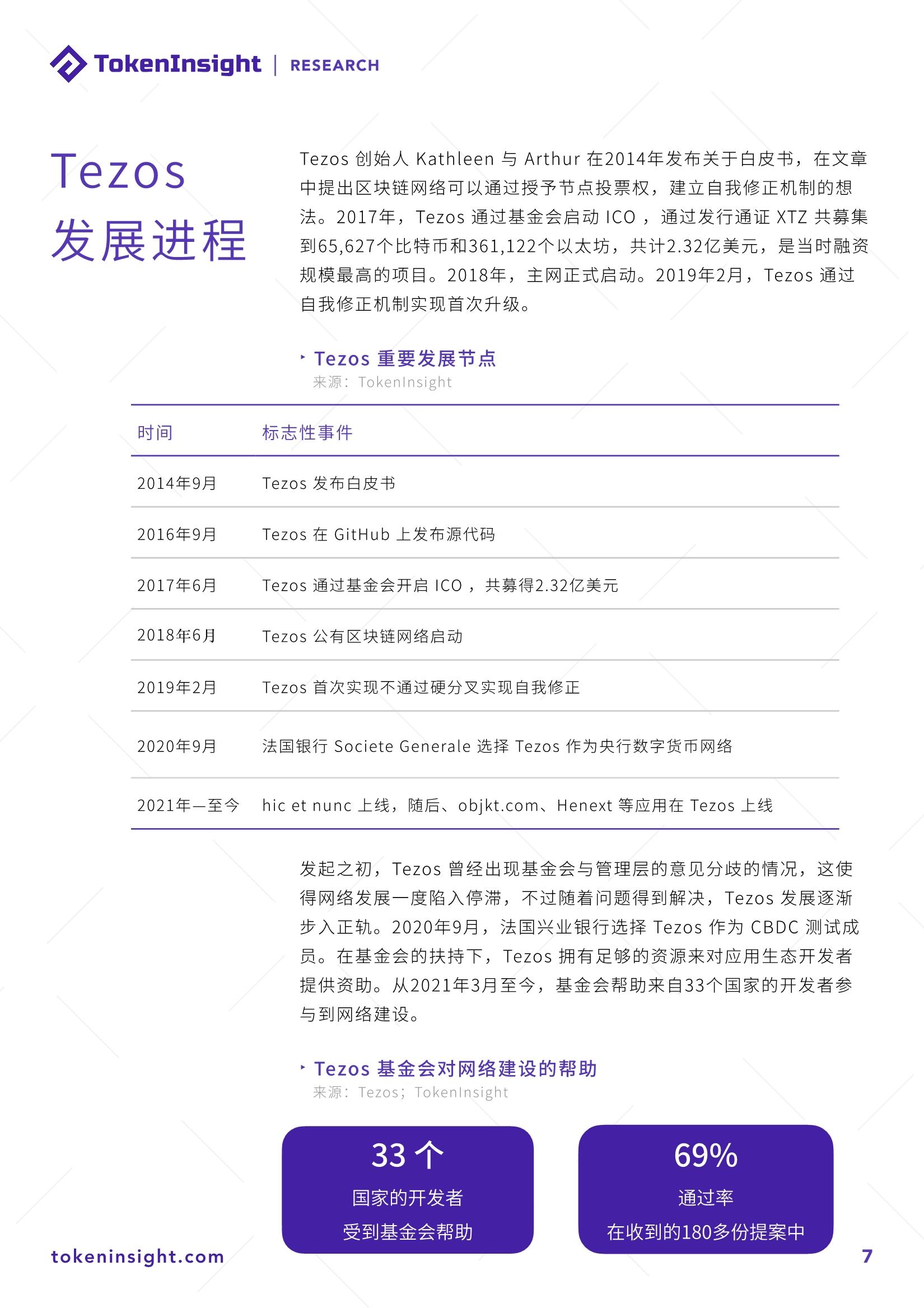
Tezos 是一个去中心化的公有链,该网络在2018年10月开始运行。根据白皮书中所说,Tezos 采用 LPoS(Liquid Proof-of-Stake)机制来维护网络运行,具备自我修正机制,开发者通过 Michelson 语言开发应用程序。
  1. Tezos 自2018年开始运营,采用 LPoS(Liquid Proof-of-Stake)机制来维护网络运行。持有超过 8,000 tez 的节点可以作为“Baker”维护网络运行并获取通证奖励,Tezos 在全球拥有400多个 Baker,其中包括:Coinbase、Binance 、Kraken 等;
  2. Tezos 具备“自我修正机制”,通过链上投票的方式实现网络升级。截至目前,Tezos 进行的7次网络升级,没有出现风险性事件,升级的成功在一定程度上证明了该机制的可行性。第八轮升级“HangZhou”的提案已经提交,目前处于社区审核阶段;
  3. 在 Tezos 主网启动时,tez (XTZ) 初始供应量为7.63亿枚,以每年5%速度增发,截至2021年12月21日,XTZ 流通量为798,232,721 tez;
  4. Tezos 基金会、TZ APAC 以及 Nomadic Labs、TriliTech、Blokhaus 等生态合作伙伴共同促进 Tezos 生态发展,Tezos 以及生态中项目也在各领域不断达成合作;
  5. Tezos 网络上有 100 余个去中心化应用,主要聚焦于 DeFi、NFT 赛道。NFT 交易平台的交易量以及用户量表现较好,在目前火热的 GameFi、DeFi 2.0 等应用领域中,Tezos 尚处于探索阶段;
  6. 2021年下半年以来,Tezos 的 NFT 赛道表现值得关注,例如 hic et nunc、objkt.com 等应用在成交量、用户数量在过去3个月都保持着不错的增长趋势。与此同时,Tezos 在与格莱美、红牛车队、迈凯轮车队建立合作关系,丰富网络中的 NFT 生态;
  7. Tezos 在公有链网络的链上资产规模排名33位,从数据对比来看,Tezos 无论是从锁仓量还是从协议数量,相比于排名靠前的公链仍有较大发展空间。

imageimageimageimageimageimageimageimageimageimageimageimageimageimage

点击下载 TokenInsight  APP

warnning 风险提示
app_icon
ChainCatcher 与创新者共建Web3世界